• 首页
  • 学院概况
  • 公告公示
  • 学历教育
  • 查询入口
  • 学历查询
  • 网上报名
  • 资料下载
校园门户 | OA办公
继续教育学院

X

X

导航
  • 首页
  • 学院概况
    • 学院简介
    • 联系我们
  • 公告公示
  • 学历教育
    • 教学管理
    • 招生管理
    • 政策规章
  • 查询入口
    • 录取查询
    • 网学平台
  • 学历查询
  • 网上报名
  • 资料下载

首页栏目

  • 公告公示
  • 招生管理
  • 教学管理
  • 政策规章
公告公示
当前位置: 首页 >  首页栏目 >  公告公示 >  正文

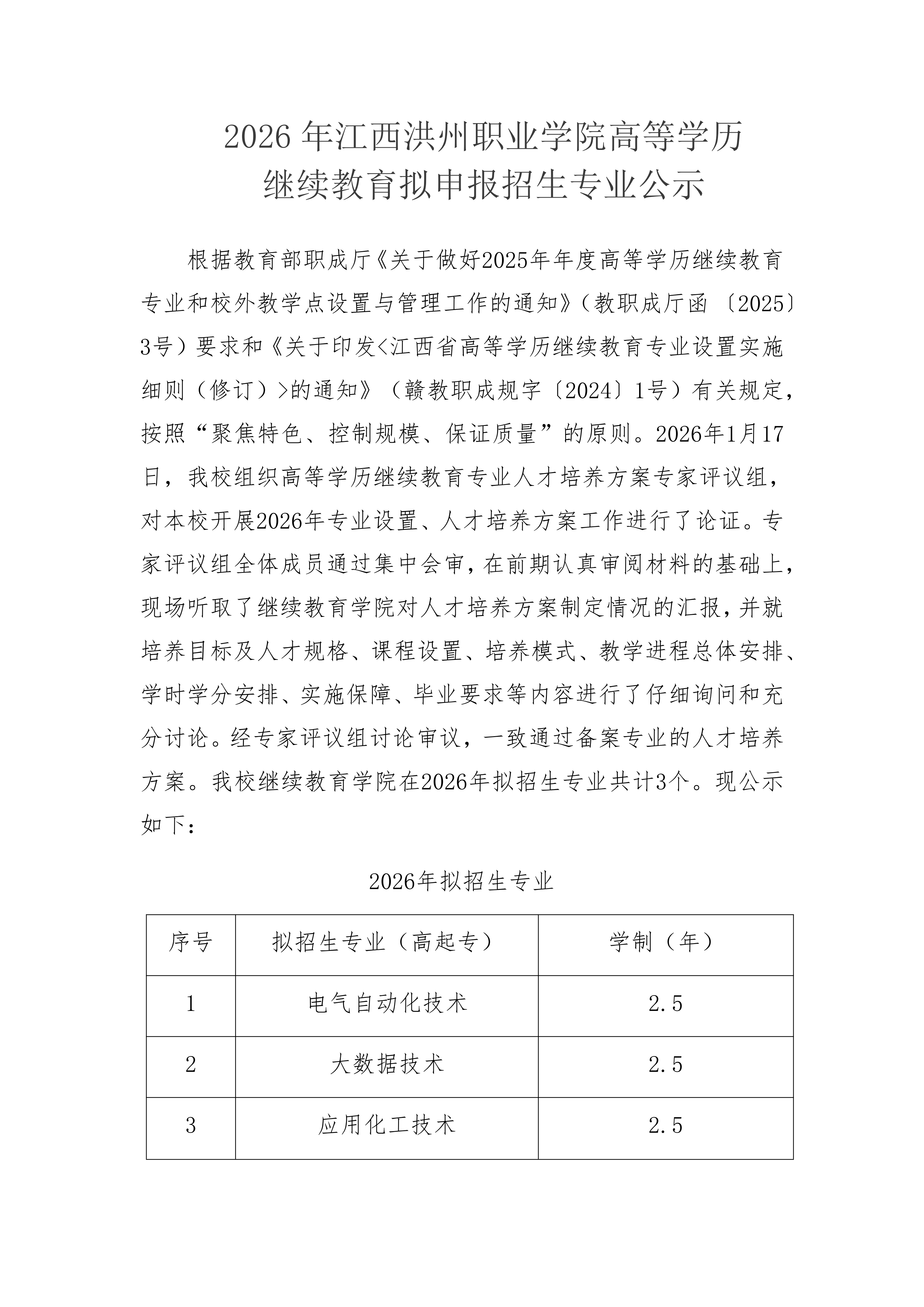
2026年江西洪州职业学院高等学历继续教育拟申报招生专业公示

时间:2026-04-07 责任编辑:徐丝 初审:徐丝 二审:滕进 终审:张春雷 阅读量:69
    
下一篇:江西洪州职业学院2026级第一学期学历继续教育开学通知

友情链接:

  • 中华人民共和国教育部
  • 江西省教育厅
  • 江西省教育考试院
  • 国家精品课程网
  • 学信网
  • 教育部阳光高考

地址:江西省丰城市龙津湖总部经济基地大学城 

邮编:331100 

校办电话:0795-6520125 

招生电话:0795-6520123

  • 公众号

  • 视频号

版权所有©江西洪州职业学院   备案编号:赣ICP备17001851    公安备案36098102000123号    网站维护:江西洪州职业学院信息中心

X